Instance Verification Kit (IVK)
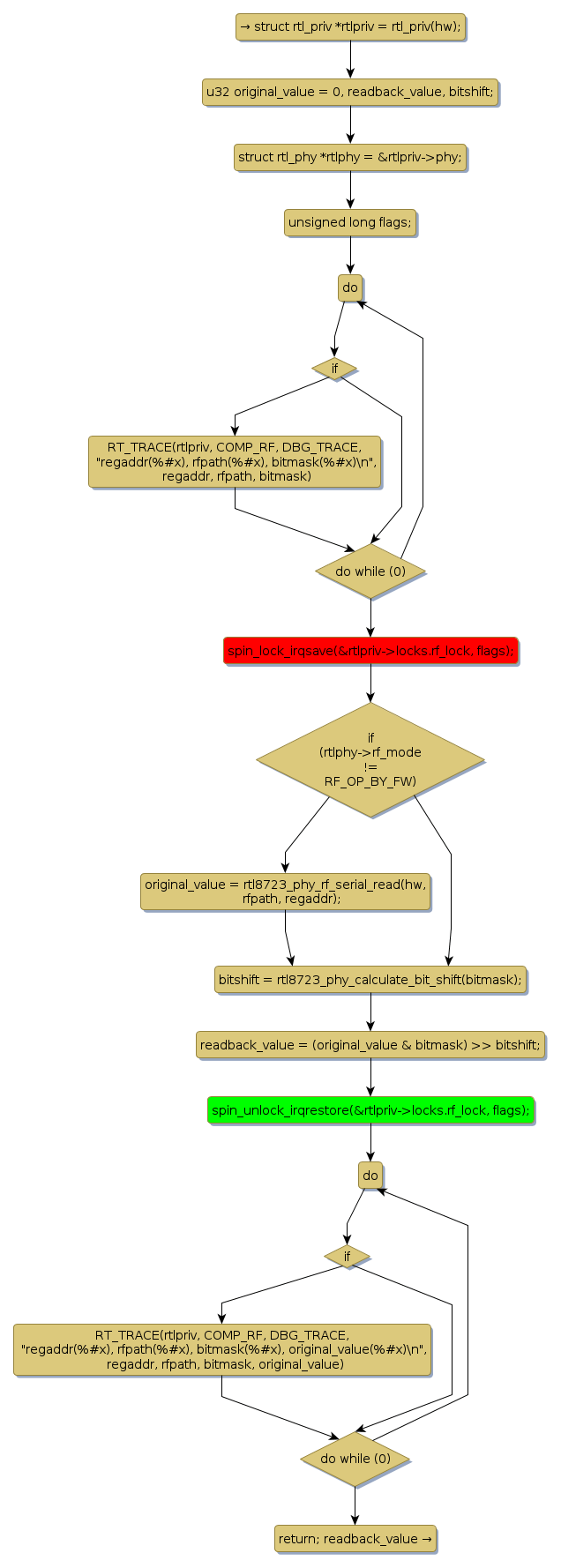
spin lock @ [2463+50+/linux-3.19-rc1/drivers/net/wireless/rtlwifi/rtl8723ae/phy.c]
Instance Signature: rf_lock
|
The Matching Pair Graph:
|
|
Function Name
|
Control Flow Graph (CFG)
|
Events Flow Graph (EFG)
|
Source Correspondence
|
|
rtl8723e_phy_query_rf_reg
|
|
|
[2066+25+/linux-3.19-rc1/drivers/net/wireless/rtlwifi/rtl8723ae/phy.c]
|